微信扫码

  • 025-86816058

留学生学历认证时间对不上,“应届生变往届生”自救指南!

作者:Admin 发布时间:2023年06月30日14:24:52 343次浏览
分享到
留学生学历认证时间对不上,“应届生变往届生”自救指南!

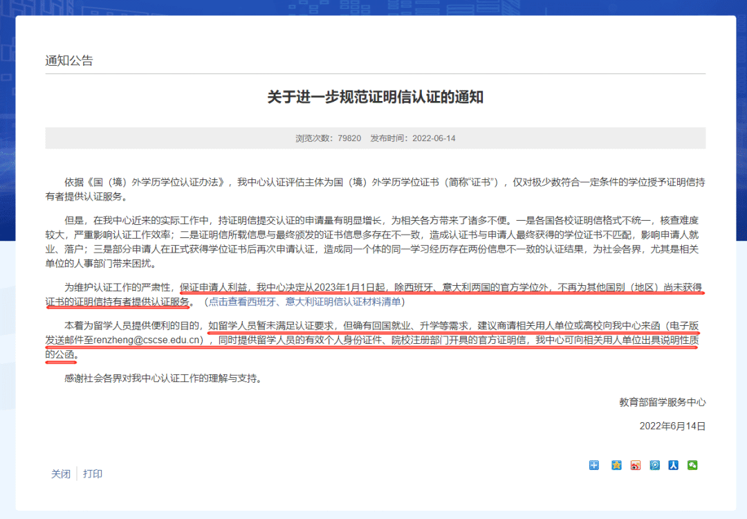
从2023年1月1日起,留学生不能用毕业证明办理学历学位认证,即2023年起毕业的海外留学生,要拿到毕业证后才能进行学历认证,而证明信不能再作为认证材料申请。2023年1月28日,教育部留学服务中心发布公告,宣布根据国家有关政策,跨境远程国(境)外学历学位证书和高等教育文凭暂不在教育部留学服务中心认证范围内。



而对于回国工作的留学生来说,至关重要:

·毕业前拿到公司Offer,大部分要求你6月入职,但如果此时没有学历认证,那么就会无法入职;

·很多公司对于校招人群卡得很严,有些岗位只招本年的应届生。如果认证时间晚的话,极有可能成为往届生!



随着近年来留学的人数不断攀升,拿到学历学位归国的学子也不在少数。对于学成归国的留学生们来说,回国第一步要做的就是学历认证!今天小编就来手把手教你“留学生回国如何最高效率搞定学历认证?”


留学生学历学位认证到底有什么用?

办理留学生学历认证,毕业回国后的就业、落户、申请创业基金都需要用到这份证明,而且还可以买车免税:

 方便就业:留学生回国就业,多数用人单位都要求提供国外学历认证证书。比如公务员、事业单位、国企等,部分外企也可能要求提供。

 评定职称,职位升迁,薪资调整,都需要提供学历认证证书,甚至办理失业证时,同样需要学历认证。

③ 报考公务员或研究生考试,在面试环节需要提供认证。

④ 报考其他资格证书考试,如医师资格,教师资格等考试也需要认证。

⑤ 留学回国人员想要落户大中城市,学历认证也是非常重要的。包括以后修改户口本的学历信息,同样需要提供海外学历认证。


拿到文凭且顺利带回国?

一起来看看认证的申请流程!

Step one: 注册新用户

登录教育部留学服务中心网上服务大厅 http://zwfw.cscse.edu.cn/ 首页,点击页面上方登录。进入统一用户身份认证系统界面,选择个人用户登录,点击立即注册。注册完成后,系统会自动向认证申请人发送短信及邮件的注册完成通知,通知内容包括注册用户名和密码,用于留存备查。



Step two: 申请认证

注册成功后,点击“返回首页”,选择“办理认证申请”填写认证申请,点击“增添认证申请办理”,开始填写信息,完成“实人认证”,获取出入境记录。



接下来就是选择“申请类型”、“申请信息”,这些操作起来都很容易,基本上就是就读学校、学位等信息的填写。



Step three:  依次上传材料

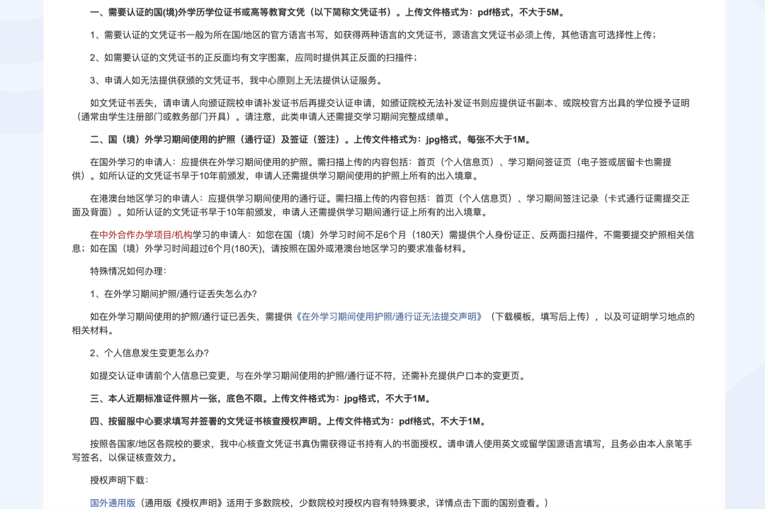
✅文凭证书

pdf格式,<5M,需要认证的国(境)外学历学位证书或高等教育文凭
✅护照/通行证/身份证

jpg格式,<1M,需为在外学习期间使用的
✅居留卡/签证/签注

jpg格式,<1M,需为在外学习期间使用的
✅证件照片

jpg格式,<1M,本人近期标准证件照片1张,底色不限
✅授权声明

pdf格式,<1M,按留服中心要求填写并签署的文凭证书核查授权声明
✅其他相关材料

jpg格式,<1M



Step four: 最后检查无误后提交申请并缴费。

参考价格:360 元人民币。拿到认证结果的时间具体可以参考官网发布的认证工作时限分类表,一般在10-20个工作日内。付款完成后,回到认证系统页面,点击“支付成功”。返回到个人中心后,点击“我的支付”,可查看到《学历学位认证费用收讫证明》,如需打印,可随时登录系统进行打印。



Step five: 认证申请提交成功,进入认证流程

在认证过程中,可能会出现需要补交相关材料的情况,会发送至手机/邮箱通知。补交材料操作方式:登录系统后,点击首页右上角【用户中心】,可以在“我的申请”中查看到正在认证中的申请,其中,需要补材料的认证申请会出现“补材料”的按钮,点击后根据指示补充材料即可。


毕业证书回国前拿不到?

影响到回国找工作咋办!

大家纷纷表示:学校结课和颁发毕业证的时间相差数月,甚至还有已经回国的同学们称毕业证还在邮寄,等拿到更是要很久很久。



不要急,官方给出了解决方法!



留学人员暂未满足认证要求但如果有回国就业、升学等需求,建议与相关用人单位或高校沟通,并向留学服务中心发送邮件。(电子版发送邮件renzheng@cscse.edu.cn)同时在邮件中,提供有效个人身份证件、院校注册部门开具的官方证明信,留学服务中心可向相关用人单位出具说明性质的公函,所以说同学们也不必过多担心影响自己回国就业的进程哦,可以放心大胆地在国内尽快求职啦~还没上岸的同学也不用慌!


免责声明:本文来源于网络,版权归原作者所有。若涉及版权问题,请作者及时联系小编删除,我们会第一时间进行处理,谢谢。








上一条:国籍申请四年来最高!葡萄牙身份含金量大受全球欢迎! 下一条:加拿大移民部官宣“积压”82万份签证!到底有哪些人想来这个国家?
  • 发表评论
  • 查看评论
文明上网理性发言,请遵守评论服务协议。
首页 上一页 下一页 尾页