微信扫码

  • 025-86816058

中国恢复美国等多个国家的探亲签证!

作者:Admin 发布时间:2022年06月15日15:21:11 392次浏览
分享到
中国恢复美国等多个国家的探亲签证!
好消息!最近中国有重新开放探亲签证申请的意思:中国驻外多国使领馆已经正式宣布或开始恢复办理来华探亲的签证!

在海外的朋友,回国探望家人可能指日有待了!

中国驻美国大使馆今日发布“关于当前赴华签证可受理范围和受理程序的通知(2022年6月13日更新)”。


通知如下:


疫情以来,中国政府根据疫情防控和人员往来需要,适时调整外国人赴华签证安排。现将当前赴华签证可受理范围和我馆受理程序予以介绍。如您有办理签证需求,请按本通知要求申请。通知内容自发布之日起实施。如赴华签证政策有进一步调整,我馆将在使馆网站和微信公众号发布消息,请适时关注。


一、签证申请须按照领区划分办理。中国驻美使馆领区包括:


Washington DC, Delaware, Idaho, Kentucky, Maryland, Montana, Nebraska, North Carolina, North Dakota, South Carolina, South Dakota, Tennessee, Utah, Virginia, West Virginia , Wyoming, Alabama, Arkansas, Florida, Georgia, Louisiana, Mississippi, Oklahoma, Texas, Puerto Rico


二、我馆签证受理步骤:


1、首先,申请人向使馆签证申请专用邮箱visaoffice.dc@vip.163.com发送申请邮件。


请注意,务必按以下要求发送申请邮件:


1)工作中发现Yahoo邮箱时常无法收到邮件,请用其他邮箱与我们联系。一位申请人,一封邮件,不可多人合并同一封邮件申请。


2)申请邮件题目格式须写为:“申请人姓名+居住州+签证种类”。


3)邮件正文:请陈述您的签证申请需求。


4)邮件附件,请以照片/图片(勿用PDF)形式上传:申请人驾照/领区内居住证明;申请签证的核心文件。


2、对符合受理范围的签证申请邮件,工作人员将逐一及时回复,并告知所需材料清单列表。


3、申请人按清单列表准备齐全后,按要求上传至附件,回复电子邮件给工作人员进行初审。


4、邮件初审通过后,工作人员将告知8位初审通过号码(一人一码),并告知纸质申请材料寄送方法。


5、申请人将全套纸质材料寄至使馆指定地址。工作人员进行复审。复审通过,颁发签证寄回申请人。如需补充材料,将通过电子邮件联系申请人。特殊案例在复审环节可能被拒签。


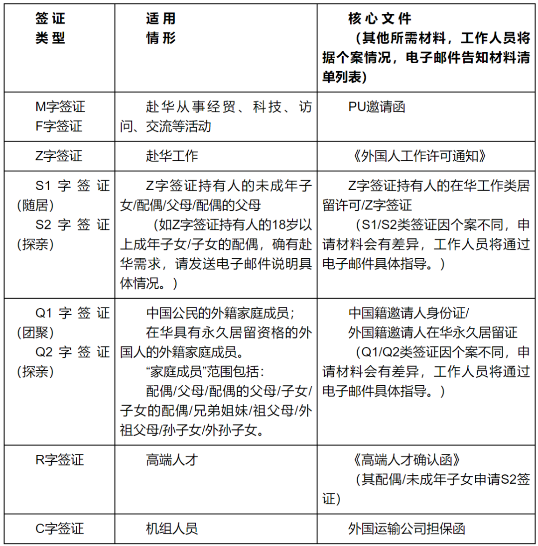
三、当前可受理签证类型和核心文件:



四、上述可受理范围之外的紧急人道签证,如赴华奔丧,核心文件为死亡证明。


五、外交和公务类赴华签证,请直接发送邮件至visaoffce.dc@vip.163.com告知办理需求。工作人员将予以相应指导。


六、对不符合当前签证受理范围的申请,工作人员将不再逐一回复邮件解释,敬请知悉。



除此之外,多个中国驻外使领馆网站发布通知,对外国人赴华签证政策作出调整。

免除赴华就业人员签证邀请函


近日,驻奥地利大使馆、驻德国大使馆、驻捷克大使馆网站均发布通知表示,自即日起,对业经中国国内主管部门批准赴华就业人员,恢复疫情前政策,申请人凭有效《外国人工作许可证》或《外国人工作许可通知》即可申办工作签证,无需提交中国国内相关政府部门出具的签证邀请函。

免除复工复产人员

家属签证邀请函


驻奥地利大使馆网站表示,复工复产人员(包括已在华工作的外国人)的外籍家庭成员(包括配偶、父母、未满18周岁的子女、配偶的父母)可凭亲属关系证明申请来华随居或探亲签证,无需提交中国国内相关政府部门出具的签证邀请函。

驻德国大使馆网站也表示,赴华复工复产人员凭有效《外国人工作许可证》或《外国人工作许可通知》即可申办工作签证。上述人员(包括已在华工作的外国人)的外籍家庭成员仅凭亲属关系证明等材料即可申办签证来华随居或探亲。家庭成员范围包括配偶、父母、未满18周岁子女、配偶的父母。

扩大因人道事由赴华人员范围


中国驻捷克大使馆网站表示,在现行奔丧、探望危重病亲属等事由基础上,中国公民及在华具有永久居留资格的外国人的外籍家庭成员(配偶、父母、配偶的父母、子女、子女的配偶、兄弟姐妹、祖父母、外祖父母、孙子女、外孙子女),可申请相应类别签证赴华团聚或探亲。

调整赴华签证受理范围


中国驻印尼大使馆网站表示,自6月20日起,赴华签证的受理范围包括6类人员,依次为从事外交、公务活动或符合礼遇签证办理条件的外国人及其家属;从事各领域复工复产活动的外国人及其家属;因家庭团聚或短期探亲赴华的中国公民及在华具有永久居留资格的外国人的外籍家庭成员,包括:外籍配偶、父母、配偶的父母、子女、子女的配偶、兄弟姐妹、祖父母、外祖父母、孙子女、外孙子女;从事乘务活动的外国人;赴华奔丧或探望危重病亲属的外国人;其他经中国国内有关部门批准赴华的人员。
 

中国驻印尼大使馆网站截图

更新办理流程和材料要求


中国驻韩国大领馆、驻新加坡大使馆、驻印尼大使馆均在网站发布新的办理流程和材料要求,其中大多包括在线填写签证申请表、在线预约递交申请时间、本人亲自到中国签证申请服务中心递交申请,并留存十指指纹等。
 
中国驻韩国大使馆微信公众号截图


原则上应接种新冠疫苗


驻奥地利大使馆、驻德国大使馆、驻印尼大使馆均在通知中表示,外国人入境中国前,原则上应接种中国或世界卫生组织批准紧急使用或上市的新冠肺炎疫苗。

此外,驻韩国大使馆、驻新加坡大使馆则要求在签证申请材料中提交新冠肺炎疫苗接种证明。

相信中国驻各国领事馆也会陆续发布中国签证重开的相关通知,海外的朋友们再耐心等待吧。

注意:具体的回国政策和签证办理要求,以大使馆发布的信息为准。

中国缩短隔离时间


在回国隔离时间方面,中国多地也已经实行7天集中隔离+7天居家监测。

前不久,北京已经率先缩短隔离时间,由最初的隔离政策为14+7缩短到现在7天集中隔离+7天居家监测(俗称7+7)。

现在中国多地也紧跟北京的做法,也陆续把入境隔离时间调整为7+7。

根据网友提供的消息,多地实行7+7的隔离政策。

具体信息请以当地政府公布的最新政策为准。

希望大家都可以早日回国探亲。
上一条:美加等多国出入境政策调整!民航局:逐步、稳妥增加定期国际客运航班 下一条:6月12日起,入境美国无需新冠检测
  • 发表评论
  • 查看评论
文明上网理性发言,请遵守评论服务协议。
首页 上一页 下一页 尾页