微信扫码

  • 025-86816058

17个城市,33个考点取消8月部分雅思考试,留学申请该咋办!

作者:Admin 发布时间:2021年08月09日18:01:13 616次浏览
分享到
17个城市,33个考点取消8月部分雅思考试,留学申请该咋办!

继托福取消大面积8月考试后,雅思又相继取消7、8月份部分考试,但在昨天雅思官网又宣布将取消更多的雅思考点:

北京、南京、常州、苏州、扬州、无锡、徐州、晋中、郑州、乌鲁木齐、成都、长沙、福州、海口、厦门、武汉、沈阳,共17个城市城,33个考点取消8月部分雅思考试。


北京


接英国文化教育协会通知,国试考试中心雅思考点2021年8月以下场次的用于英国签证及移民的雅思考试因故取消。



接英国文化教育协会通知,北京对外经济贸易大学雅思考点2021年8月以下场次的雅思机考、用于英国签证及移民的雅思机考因故取消。



南京、常州、苏州、扬州、无锡、徐州


接英国文化教育协会通知,南京理工大学、南京财经大学、江苏传媒学校、常州大学、苏州大学、西交利物浦大学、扬州大学、江南大学、江苏师范大学、苏州大学雅思机考考点、扬州大学雅思机考考点2021年8月以下场次的雅思考试、雅思机考、用于英国签证及移民的雅思考试、用于英国签证及移民的雅思机考因故取消。



接英国文化教育协会通知,江苏师范大学雅思考点2021年8月以下场次的雅思考试因故取消。



成都


接英国文化教育协会通知,成都电子科技大学雅思考点2021年8月以下场次的雅思考试、用于英国签证及移民的雅思考试、雅思机考、用于英国签证及移民的雅思机考因故取消。



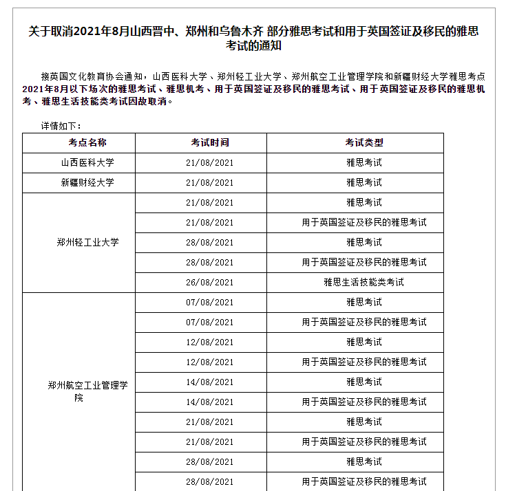
山西晋中、郑州和乌鲁木齐


接英国文化教育协会通知,山西医科大学、郑州轻工业大学、郑州航空工业管理学院和新疆财经大学雅思考点2021年8月以下场次的雅思考试、雅思机考、用于英国签证及移民的雅思考试、用于英国签证及移民的雅思机考、雅思生活技能类考试因故取消。



长沙、福州、海口、厦门


接英国文化教育协会通知,湖南大众传媒学院、福建师范大学、海南大学、厦门大学和厦门理工学院雅思考点2021年8月以下场次的雅思考试、用于英国签证及移民的雅思考试和雅思生活技能类考试因故取消。



武汉


接英国文化教育协会通知,中国地质大学、湖北水果湖第二中学、武外英中和湖北省教育对外交流服务中心雅思考点2021年8月以下场次的雅思考试,用于英国签证及移民的雅思考试、雅思机考、用于英国签证及移民的雅思机考因故取消。



沈阳


接英国文化教育协会通知,辽宁大学和沈阳师范大学雅思考点2021年8月以下场次的雅思考试、雅思机考、用于英国签证及移民的雅思考试、用于英国签证及移民的雅思机考、雅思生活技能类考试因故取消。



考鸭们应该如何应对


1.跨省考试,去没有疫情的地方的考试。

没办法中的办法,提前了解隔离政策、核酸检测、疫苗、出行政策,规划好路线。


2.先交材料,后补雅思

9月是各院校开放22fall申请的高峰期,从申请时间上来讲,肯定越早提交申请竞争最低,录取可能性最高。


但是万一9月没考到分数,没能提交也没关系,最晚12月底之前提交,也不会影响申请率。过了12月,一直到官网截止申请之前,也还是可以提交,但是这个时候,申请进入末期,offer剩余的数量就少了很多,成功率会降低。


对于必须提供语言成绩的,如中国香港、新加坡等,如果你万事具备,就差雅思,可以先和学校沟通,提交材料,后补雅思。


3.机考及替代考试

可以选择PTE、duolingo、IELTS indicator、托福在家考,但是需要提前查看目标院校官网,是否接受以上成绩进行申请。


4.趁早报考,不要拖延

鉴于去年很多考鸭拖延导致的“后果”过于惨痛,所以建议急需成绩的同学最好还是趁早报考考试,不要拖延。


同时,无论考试有没有取消,大家也不能躺平哦,保持学习状态雅思每天学起来,严阵以待!


声明:本文来源于网络,版权归原作者所有。若涉及版权问题,请作者及时联系小编删除,我们会第一时间进行处理,谢谢。


上一条:加拿大儿童牛奶金又涨了!每个孩子一年最多领$6,833加币 下一条:2021天津留学生落户政策
  • 发表评论
  • 查看评论
文明上网理性发言,请遵守评论服务协议。
首页 上一页 下一页 尾页